PG赏金女王
主页
PG赏金女王概况
PG赏金女王简介
历任领导
现任领导
机构设置
联系方式
师资队伍
师资概述
教师风采
冶金工程系
能源与动力工程系
新能源科学与工程系
新能源材料与器件系
实验中心
教育教学
本科生教育
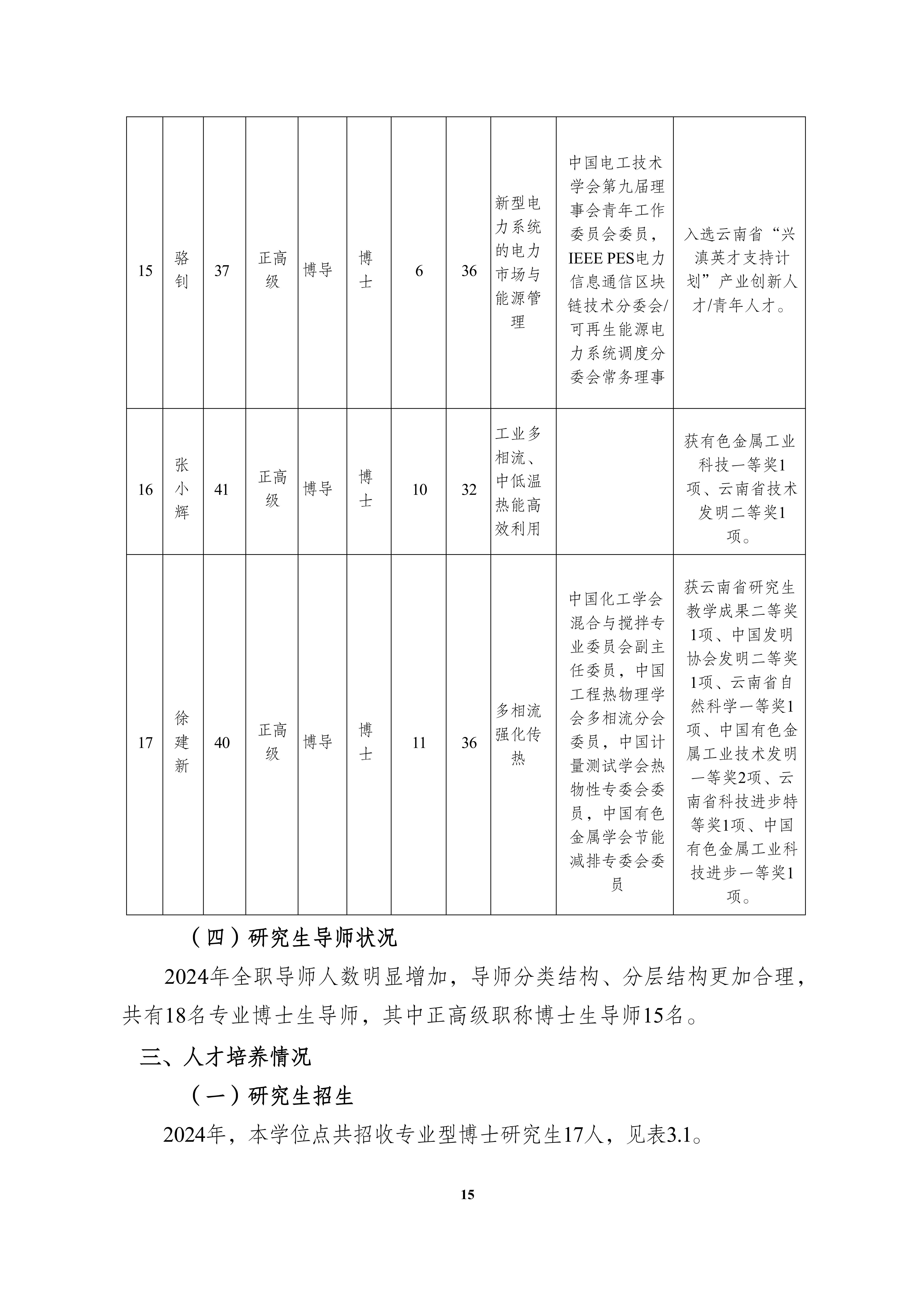
研究生教育
安全教育
质量工程
科学研究
PG赏金女王公告
科研平台
科研团队
科研项目
科研成果
学术交流
主办期刊
党群建设
PG赏金女王公告
党建工作
工会工作
共青团工作
主页
PG赏金女王概况
PG赏金女王简介
历任领导
现任领导
机构设置
联系方式
师资队伍
师资概述
教师风采
冶金工程系
能源与动力工程系
新能源科学与工程系
新能源材料与器件系
实验中心
教育教学
本科生教育
研究生教育
安全教育
质量工程
科学研究
PG赏金女王公告
科研平台
科研团队
科研项目
科研成果
学术交流
主办期刊
党群建设
PG赏金女王公告
党建工作
工会工作
共青团工作
主页
PG赏金女王概况
PG赏金女王简介
历任领导
现任领导
机构设置
联系方式
师资队伍
师资概述
教师风采
冶金工程系
能源与动力工程系
新能源科学与工程系
新能源材料与器件系
实验中心
教育教学
本科生教育
研究生教育
安全教育
质量工程
科学研究
PG赏金女王公告
科研平台
科研团队
科研项目
科研成果
学术交流
主办期刊
党群建设
PG赏金女王公告
党建工作
工会工作
共青团工作
学生工作
PG赏金女王公告
学工风采
奖励资助
本科生风采
荣誉榜
国际合作
合作交流
就业信息
校友之家
PG赏金女王公告
组织架构
流金岁月
校友交流
联系方式
文件下载
本科生
研究生
安全教育
科学研究
其他
学生工作
PG赏金女王公告
学工风采
奖励资助
本科生风采
荣誉榜
国际合作
合作交流
就业信息
校友之家
PG赏金女王公告
组织架构
流金岁月
校友交流
联系方式
文件下载
本科生
研究生
安全教育
科学研究
其他
教育教学
本科生教育
PG赏金女王公告
专业设置
人才培养
研究生教育
PG赏金女王公告
学位点简介
导师中心
研究生风采
安全教育
PG赏金女王公告
质量工程
教改项目
精品课程
学科竞赛
教学成果
PG赏金女王公告
当前位置:
主页
>
教育教学
>
研究生教育
>
PG赏金女王公告
>
正文
2024年度能源动力专业博士学位授权点建设年度报告
发布日期:2024-12-27
浏览次数:
上一条:
2020年度博士学位授权点建设年度报告(冶金工程)
下一条:
学校召开冶金工程博士学位授权点周期性合格评估自评估会